Are you a student at Rutgers University looking for an easy way to plan your courses? Look no further! With the help of a course planner, you can streamline your schedule and ensure you’re on track to graduate on time.
A course planner is a valuable tool that allows you to map out your academic journey, from required classes to electives. It helps you visualize your semester, ensuring you meet all prerequisites and stay organized throughout the year.

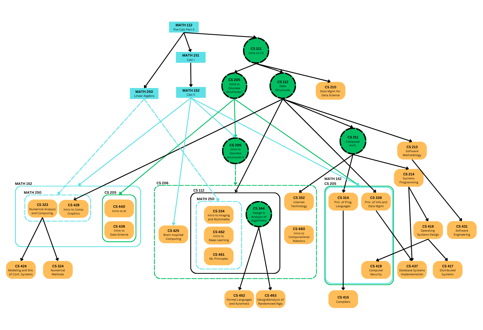
course planner rutgers
Streamline Your Schedule with a Course Planner Rutgers
By using a course planner at Rutgers, you can avoid the stress of last-minute registration and conflicting schedules. This tool allows you to see all available courses, their timings, and even rate my professor reviews to help you make informed decisions.
With a course planner, you can easily create multiple schedules, compare them, and choose the one that works best for you. This flexibility ensures that you can balance your classes, extracurricular activities, and personal commitments without any hassle.
Additionally, a course planner can help you track your progress towards graduation. By inputting your completed courses and credits, you can visualize how close you are to obtaining your degree and plan ahead for any remaining requirements.
In conclusion, using a course planner at Rutgers University can make your academic life much more manageable. Take advantage of this tool to stay organized, make informed decisions, and ensure you’re on the right path towards graduation. Happy planning!

Undergraduate Students Resources At Mason Gross School Of The Arts

Schedules

Using Rutgers University Web Registration YouTube

Login Course Schedule Planner Rutgers University

Course Schedule Planner YouTube